
各教学单位、各位同学:
根据本学期教学安排,现将2023-2024学年第二学期选课工作有关事项通知如下:
一、选课范围
本次选课范围包括以下课程类别:通识必修课(含外语课、体育课)、学科基础课、专业教育、实践能力培养等。
校级选修课(通识核心课、通识拓展课)选课时间另行通知。
二、选课对象
所有在校本科生、预科生。
三、选课安排
1.第一轮选课(初选,意愿值选课)
选课前,开放课程查询时间:12月5日16:00。
正式选课时间:12月7日16:00至12月11日16:00。
学校将在第二轮选课前公布意愿值选课结果;
2.第二轮选课(复选,即选即中)
开放查询时间:12月19日10:00。公布初选结果,请同学们注意核查。
正式选课时间:12月19日16:00至12月20日16:00。
四、选课方式
1.本次选课,第一轮采用意愿值选课方式,第二轮采用即选即中方式,在新教务系统进行,网址:http://aao-eas.nuaa.edu.cn/eams/login.action。意愿值选课的说明和选课手册,详见附件1和附件2。
2.本次选课,继续在部分课程实行“学生选老师”,同学们可在选课前通过教师主页(网址:
https://faculty.nuaa.edu.cn,点击网页右上方的放大镜图标搜索教师姓名)了解任课教师,选择自己喜爱的老师。

五、选课注意事项
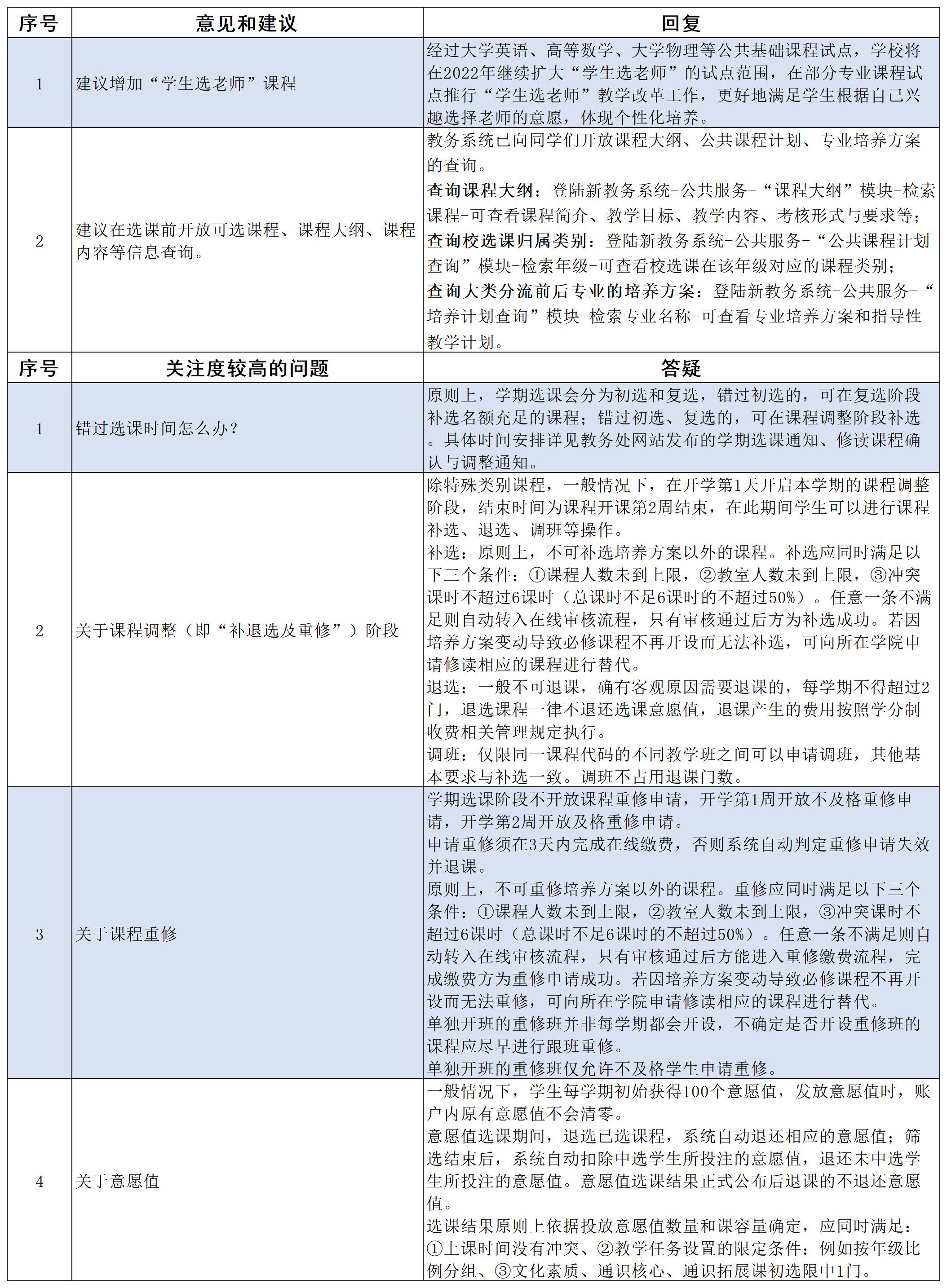
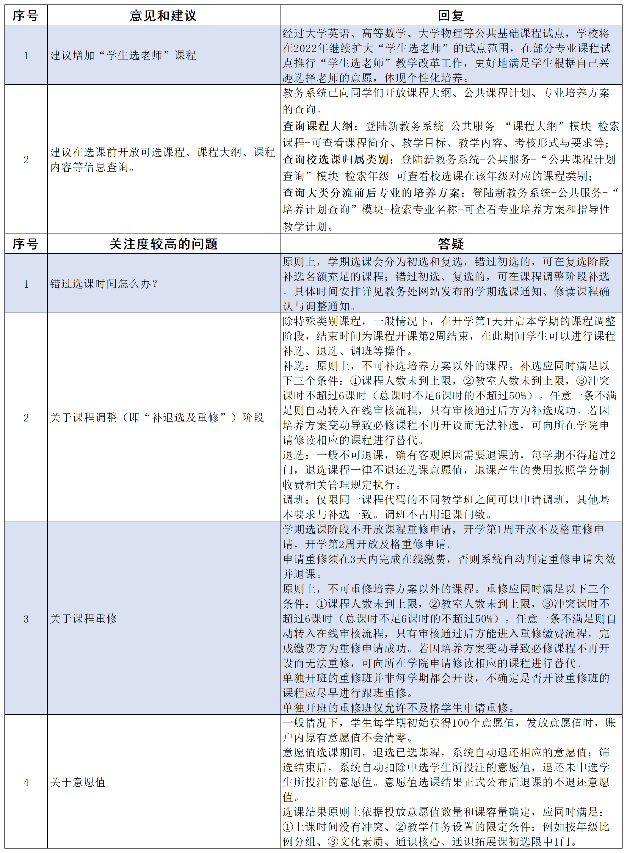
1.同学们在选课之前应认真阅读并理解本专业培养方案,明确培养方案要求,开课以后,每学期每位学生最多只能退课两门;
2.同学们可以通过新教务系统“公共服务”—“大纲查询”模块,了解课程内容;
3.请同学们务必在复选前,查看初选结果,及时做好增选、改选;
4.英语选课注意事项:
2022级学生,最多选2学分的外语课。2023级4级起点的学生,应选2门外语课(一门1学分+一门2学分)。2023级3级起点的学生,必须选修“大学英语IV”教学班(23j3q4j)。
5.体育选课注意事项:
(1)轮滑课请在第一次课后自愿选择购买上课器材,或自备相关装备;
(2)乒乓球、羽毛球、网球课程需自备球和球拍;
(3)患有心脏病、中耳炎、癫痫以及近视手术未满一年的同学请勿选游泳课;
(4)有严重颈椎病、腰椎病、心血管、骨质疏松等疾病的同学请慎选瑜伽课程;
6.民族特招生部分课程继续单独组班教学,选择调整到民族基础班的同学务必及时退掉相对应的原班课程。
7.为使同学们全面了解课程设置,明晰选课流程,掌握选课技巧,提高选课效率和成功率,请各学院做好培养方案和指导性教学计划的解读、选课指导、选课期间的信息收集、信息反馈、宣讲、答疑等工作。
8.对近年选课中常见问题的梳理解答见附件3,供同学们参考。
六、联系方式
选课是本科人才培养中的基础工作,同学们在选课过程中如有任何问题,欢迎及时与学院教务员或教务处反馈、沟通,争取更好地解决问题。各学院教务老师的联系方式见附件4;教务科电话:025-84892738,邮箱jwk@nuaa.edu.cn。
教务科
2023年12月4日
